


Quantitative Integrative Risk Assessment Sustainability Models
A risk modelling framework and modelling technique was developed for mine closure and mined land rehabilitation decision-making. This was achieved through Dr Vanessa Weyer’s PhD which was conferred in 2020 through the University of Pretoria, with collaborative links with the Sustainable Minerals Institute, University of Queensland, Australia. Risk modelling has since evolved to aid several sustainability assessment applications.
Application Areas: Environmental – Minerals – Energy – Urban – Agricultural – Hydrological – Climate – Social
(1) R2AINTM fRAMEWORK

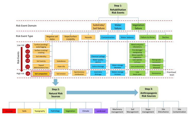
The R2AIN™ Framework provides a methodology to integrate and quantifying relationships between natural risk sources (geology, soils, hydrology, topography, climate, vegetation, and landuse), and risk events (soil erosion, compaction, contamination etc.). Anthropogenic risk sources, including management actions can be included in risk change calculations to guide decision-making.
(2) R2AINTM PARENT -MODEL

The R2AIN™ Parent-model is under continuous improvement. Risk event Child-models will be integrated and merged as they develop. Child-models fall into three domains: (1) soils/substrates, (2) water, and (3) vegetation/agricultural covers
(3) R2AINTM CHILD- MODELS

A risk event Child-model example, i.e., for soil compaction was developed as a Bayesian network (BN) pilot case-study to trial the workings of the R2AIN™ Framework and to provide a research process path for developing other risk event BN Child-models and the R2AIN™ Parent-model. Child-models under development include: (1) soil instability (erosion, slope-slip, and subsidence); (2) top soil loss & deterioration; (3) surface ponding and water logging; (4) surface cracking; (5) spontaneous combustion; (6) vegetative cover failure; (7) Acid Mine Drainage; (8) saline drainage; and (9) water imbalances & risk.
(4) User-interface
A web-based user-interface is under development. This will provide a user portal for R²AIN™ model product use.
(5) Process

Industry Benefits
- Ability to predict risk/impacts and to inform decision making.
- Ability to act as a knowledge bank to retain specialist knowledge.
- Ability to act as an educational and training tool.
- Ability to be integrative, accessible, user-friendly and to be available 24-7, using web-based systems.
- Ability to be dynamic and responsive to an ever-changing environments.
- Ability to categorise and rank sites/projects, dependent on their risk profiles.
- Ability to include controls of, ‘prevention’ and ‘mitigation’.
- Economic costings and spatial associations can be built into the model.
- The models will assist with determining mine relinquishment risk status.
- Upfront risks may be determined to aid project financing decision-making.
Disclaimer
The R²AIN™ products are strategic tools; to guide the refinement of specialist multi-disciplinary expert opinion and to assist with decision-making at a broad level. They are not intended to replace the need for specialist investigation and site-specific verification, a vital requirement in sustainable decision-making. They should be used as a reference source, and as an educational platform to perpetuate industry knowledge which is being rapidly lost. They should be regarded as dynamic and not necessarily current. The R²AIN™ products should not be relied on as legal or technical advice and no guarantee or warranty may be given, to cover correctness of information provided to users and the use of such information. Users will be required to verify data by other technical means and expert opinion. The tools and its developer/s, including project funders, to date Coaltech Research Association and the University of Pretoria, will not accept responsibility for information provided and the use of the R²AIN™ products under any circumstances.

You must be logged in to post a comment.